Not so spontaneous: Multi-dimensional representations of behaviors and context in sensory areas
Spontaneous activity across species is related to motor movements. These motor-driven patterns emerge during development, diverging from sensory-driven activity.
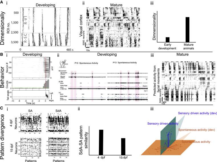
Sensory areas are spontaneously active in the absence of sensory stimuli. This spontaneous activity has long been studied; however, its functional role remains largely unknown. Recent advances in technology, allowing large-scale neural recordings in the awake and behaving animal, have transformed our understanding of spontaneous activity. Studies using these recordings have discovered high-dimensional spontaneous activity patterns, correlation between spontaneous activity and behavior, and dissimilarity between spontaneous and sensory-driven activity patterns. These findings are supported by evidence from developing animals, where a transition toward these characteristics is observed as the circuit matures, as well as by evidence from mature animals across species. These newly revealed characteristics call for the formulation of a new role for spontaneous activity in neural sensory computation.
paper


Powered by Quarto. © Wong-Campos lab, 2025.